Układ do wytwarzania mieszanki glebowej z pozabiegowych peloidów balneologicznych
Układ do wytwarzania mieszanki glebowej z pozabiegowych peloidów balneologicznych
Nr zgłoszenia: P.443343
Twórcy: BERNARD POŁEDNIK (PL), WOJCIECH FRANUS (PL), ELIZA BLICHARSKA (PL)
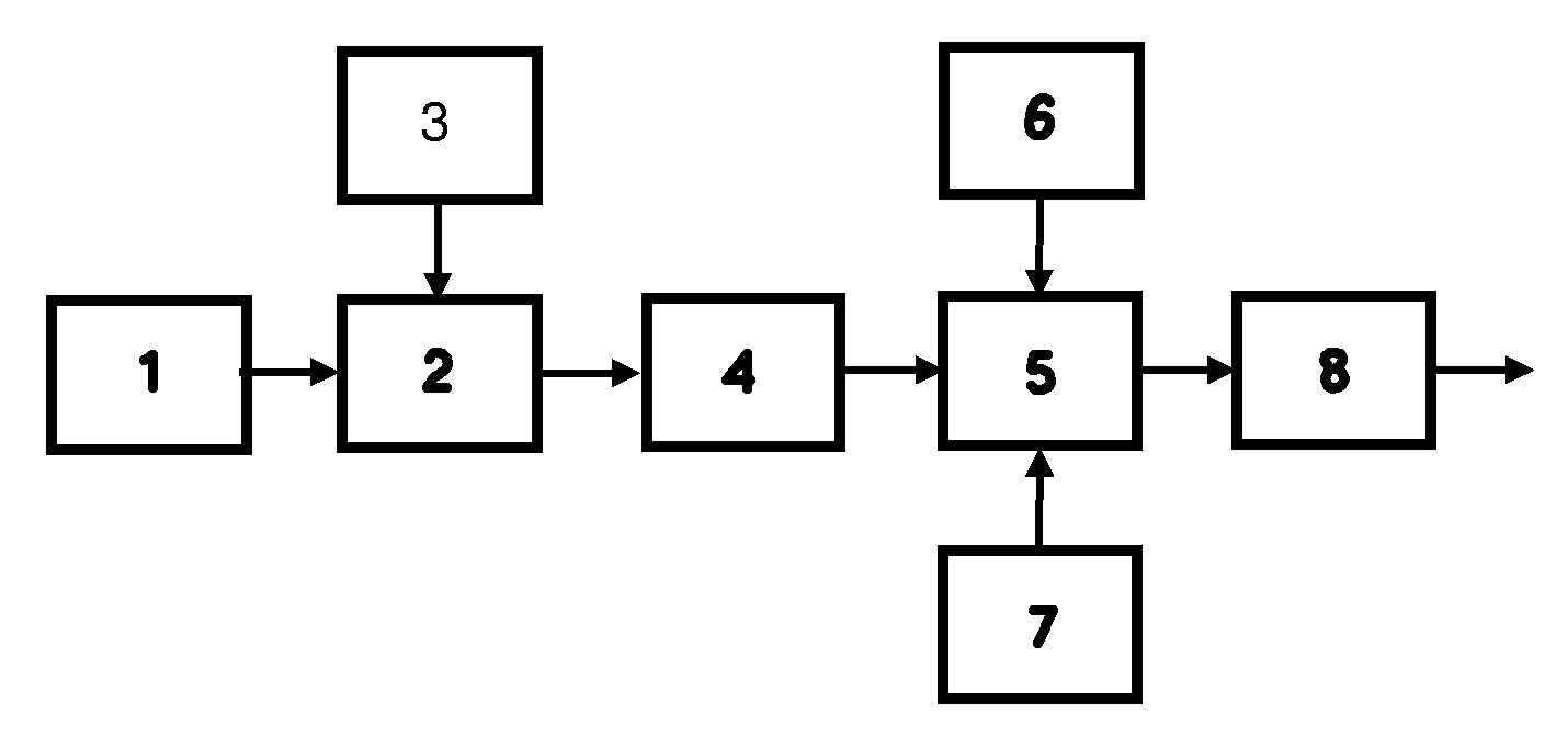
Przedmiotem zgłoszenia jest układ do wytwarzania mieszanki glebowej z pozabiegowych peloidów balneologicznych zawierający urządzenie do prażenia, urządzenie do rozdrabniania i mieszalnik. Charakteryzuje się ono tym, że zbiornik (1) pozabiegowych peloidów balneologicznych połączony jest poprzez dozownik z urządzeniem (2) do prażenia, do którego podłączony jest poprzez dozownik zbiornik (3) zeolitu. Urządzenie (2) do prażenia swoim wylotem połączone jest poprzez podajnik z urządzeniem (4) do rozdrabniania, które z kolei połączone jest poprzez podajnik z mieszalnikiem (5), do którego podłączony jest poprzez dozownik zbiornik (6) mineralnych i organicznych komponentów gleby. Do mieszalnika (5) podłączony jest poprzez dozownik zbiornik (7) substancji regulującej pH gleby. Mieszalnik (5) swoim wylotem połączony jest poprzez podajnik ze zbiornikiem (8) mieszanki glebowej.

Nazwa patentu:
Układ do wytwarzania mieszanki glebowej z pozabiegowych peloidów balneologicznych
Udostępnij
Drukuj
